NMOS 型的 LDO 的架構圖

從上圖我們可以看到從功率型的晶體管變成了 N 型 mos 管,結構沒有變。
NMOS LDO 穩壓器中的功率損失的簡單模型

由上圖可以看出在整個線路里面對輸入于輸出的壓差構成限制的不在是晶體管的基極與發射極之間的結壓降,而是 mos 管里面門級到漏極之間的最小壓差。
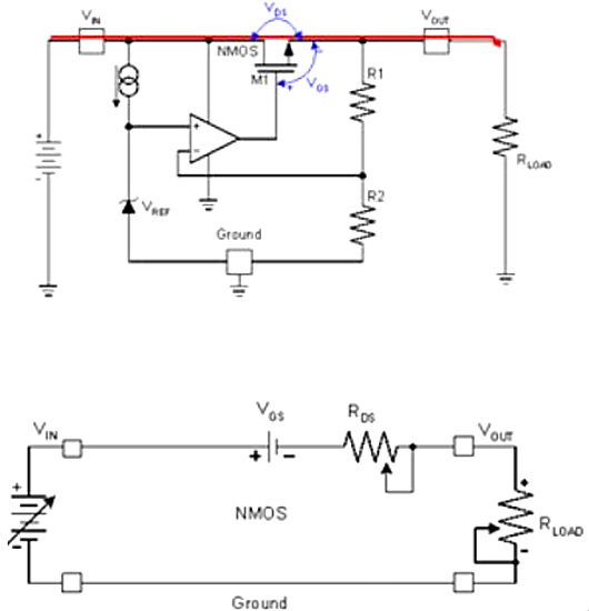
驅動標準 NMOS 傳輸元件
下面這幅簡化的原理圖中示出了經由 NMOS 傳輸元件留至負載的電流。這里所使用的柵極至源極電壓(VGS)用于說明原理。
NMOS LDO 它同樣是采用一對電阻來采樣輸出電壓,把它送入誤差放大器的輸入端,接著和一個基準做比較,然后在誤差放大器里面進行放大,最后產生一個電壓信號來控制 NMOS 的門級。
實際的柵極至源極電壓將取決于所運用的制造工藝以及設計考慮因素。一個標準的NMOS 傳輸晶體管實際上將由幾千個并聯的單獨晶體管組成。

驅動電流與低/高負載電流的關系
下圖是描述的是 NMOS LDO 在一個 50mA 和 3A 的負載電流下需求的靜態電流。這種負載的變化是比較大的,但是我們在靜態電流上可以看待幾乎是沒什么變化的,因為 N 型 mos我們只需要用電壓信號來控制,這個電壓信號不需要消耗誤差放大器里面本身的電流。因此我們可以看出由 NMOS 構成的 LDO 相對于晶體管而言它的靜態電流是它一個最大的優勢。

NMOS 型的 LDO 的優缺點
缺點
需偏置電壓以上拉 N-FET;
優點
N-FET 的導通電阻低于 P-FET;
允許非常低的 Vin 和 Vout 數值;
較低的輸出阻抗可減輕負載極點的影響;
可在采用小的外部電容器時保持穩定;
低接地引腳電流( 與負載無關);
高 DC 增益與令人滿意的帶寬。
NMOS 穩壓器具有下列特點:
要求輸入電壓高于輸出電壓( 高出的幅度依據傳輸晶體管的 VGS 要求);
接地引腳電流不隨輸出負載電流而變化;
不需要任何的輸出電容器( 但為了動態響應更好還是使用一個)。
〈烜芯微/XXW〉專業制造二極管,三極管,MOS管,橋堆等,20年,工廠直銷省20%,上萬家電路電器生產企業選用,專業的工程師幫您穩定好每一批產品,如果您有遇到什么需要幫助解決的,可以直接聯系下方的聯系號碼或加QQ/微信,由我們的銷售經理給您精準的報價以及產品介紹
聯系號碼:18923864027(同微信)
QQ:709211280

