一、原理介紹


如上圖MOS管符號,要注意如果剛學完三極再來看這個會覺得很別扭,記不住,下面與NMOS原理做介紹,PMOS就剛好是相反的。
上圖NMOS管是壓控型器件,VGS電壓大于開啟電壓時,內部溝道在場強的作用下導通,Vgs電壓小于開啟電壓時,內部溝道截止;
Vgs電壓越高,內部場強越大,導通程度越高,導通電阻Ron越小,注意,Vgs電壓不能超過芯片允許的極限電壓;NMOS管一般作為低端驅動器件,源級S接地。
例如:IRLML2502TRPBF 開啟電壓在0.6V ~ 1.2V,但是在4.5V的時候才飽和導通,所以在驅動的時候3.3V的CPU,IO可直接驅動就有可能出現問題。
2、(保護)寄生二極管
使用時,要特別注意內部保護二極管。例如,電源接反時,源級S接到了電源正極,此時通過內部寄生二極管導通,如果電源輸入沒有反接保護,NOMS管有可能燒毀。
2、輸入輸出電容
使用時,要特別注意GS管腳的等效電容Cgs,控制NMOS管的導通與截止,本質上是控制Cgs電容的充放電(但這個電容一般比較?。?;
如果要求NMOS快速導通與截止(高頻時影響較大,IRLML2502TRPBF的,VGS電容為740PF),此時需要驅動源能夠提供足夠大的驅動電流,以提供Cgs電容的瞬間充放電;
如果僅僅作為開關使用,可以串電阻,此時,對驅動源的要求就不高,單片機的IO口(推挽輸出時,可以提供20mA的驅動電流)可以直接驅動。
三、選型
1、常用NMOS型號: SI2312、BSS138、BSH103、XXW50N03、XXW3410L、XXW100N06、XXW30N03、XXW10N65、XXW7N65、IRLML2502等,型號很多,可以根據需求合理選擇;
2、選型依據
①、Ids電流,導通電阻Ron越小,允許的Ids越大;
②、開關速率,詳看手冊的打開、保持、關閉時間;
③、Vgs開啟電壓,驅動電壓,極限電壓;
④、Vds極限電壓;
⑤、封裝尺寸;
四、常用實例
1、單片機內部IO口
推挽輸出電路


PMOS低電平導通,NMOS低電平截止 輸出高電平
PMOS高電平截止,NMOS高電平導通,輸出低電平
開漏輸出電路


開漏輸出一般應用在I2C、SMBUS 通訊等需要“線與”功能的總線電路中。除此之外,還用在電平不匹配的場合,如需要輸出5 伏的高電平,就可以在外部接一個上拉電阻,上拉電源為5 伏,并且把GPIO 設置為開漏模式,當輸出高阻態時,由上拉電阻和電源向外輸出5 伏的電平,只要電流夠,就可以驅動繼電器等。
2、IC內部集成電路


上圖 CD4001 IC內部電路介紹一下,左側的其實就是推挽輸出電路對吧,其實也就是一個反向器,對應符號右側的兩個符號,那么上圖8-2推挽輸出電路和此電路是一樣的就可以認為:反向的反向就是同向輸出邏輯器件了,這也是非常常用的邏輯電路,另外所有輸入均采用CMOS保護網絡 管腳對電源和對地加二極管保護。


另外:看一下上圖SRAM的電路,也都是MOS管組成的,反向器,鎖存器,存儲1位數據,原理都是一樣P1,P2,N1,N2,就是下面的兩個交叉的推挽輸出電路,等效兩個相互連接的反向器。


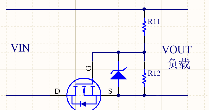
4、防反接電路




設計說明:上圖我就自手繪涂抹了一下(兼職美工)。
1、巧妙利用內部(寄生)保護二極管。上電時,VIN上正下負,通過內部保護二極管,Vgs電壓大于Vth電壓,NMOS管完全導通;
2、R11,R12:電阻分壓,調整Vgs電壓,Vgs電壓盡量大,這樣,Ron越小,壓降越小,損耗越低;設輸入12V,控制VGS電壓:5V~6V,那么R11:5.6K R12:5.1K,可以正常導通。
3、穩壓二極管,防止Vgs電壓超過極限電壓,選型時參照NMOS器件數據手冊啟動電壓選擇,5.1V,或12V的穩壓管。
4、當電源接反時,下正上負,NMOS不導通,有效保護后級電路。


5、學以致用,上圖所示為PMOS管的防反接電路,原理相同的,就不再介紹。
〈烜芯微/XXW〉專業制造二極管,三極管,MOS管,橋堆等,20年,工廠直銷省20%,上萬家電路電器生產企業選用,專業的工程師幫您穩定好每一批產品,如果您有遇到什么需要幫助解決的,可以直接聯系下方的聯系號碼或加QQ/微信,由我們的銷售經理給您精準的報價以及產品介紹
聯系號碼:18923864027(同微信)
QQ:709211280

