由于電力系統的改革以及對電能合理利用的探索,出現了各種電子式的電度表,打破了以往感應式電度表一統天下的局面。電子式電度表具有功耗小。準確度高。工作效率高等優點。但是,現階段的電子式電度表從技術上來說還沒有完全成熟,存在線路復雜、系統不夠穩定、適用場合有限等弊端。因此,本文針對家庭用戶設計了一款簡單實用的單相電子式電能計量電路。此設計采用了精度高、穩定性能好的電流、電壓霍爾傳感器來取代常用的電流、電壓互感器等等。
1.電能計量電路組成
電能計量電路如圖1所示,主要由檢測電路、電能計量芯片 ADE7755、單片機 AT89C51.LCD顯示電路、存儲器,遠程通訊接口以及電源部分組成,電路特點是在電能的采集部分加入了檢測環節,可以提高整個電路的精度與穩定性。還采用了單片機 AT89C51作為中央控制電路來控制電能的采集,計量以及向上位機的傳輸。電能顯示等工作。


圖1 電能計量電路原理圖
2.電能測量電路
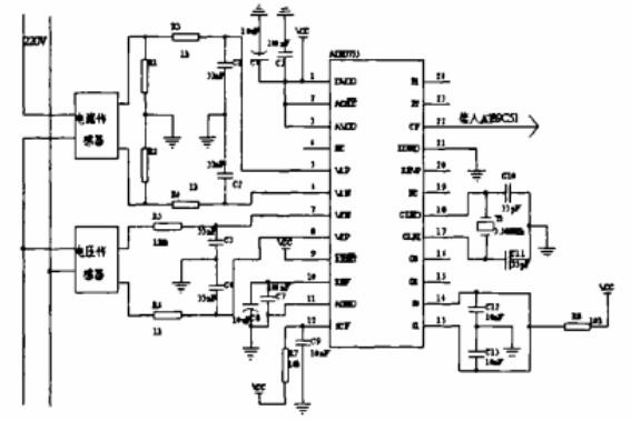
電能測量電路如圖2所示,主要是由電壓檢測電路、電流檢測電路和電能計量芯片ADE7755及其外圍電路組成。首先,負載電流經過電流傳感器再通過濾波電路后轉換成合適的電壓信號送入到電能計量芯片ADE7755的電流通道,即VIP和VIN端:而220V相電壓則通過電壓傳感器降壓后,再通過濾波電路送入電能計量芯片ADE7755的電壓通道,即V2P和V2N端。二者經過ADE7755轉換成有功功率以高頰脈沖形式從CF端輸出然后接入到單片機AT89C51的外部中斷信號輸入端,即單片機控制電路從ADE7755的CF端采集脈沖經過處理后得到的數據送到LCD顯示電路進行顯示,并通過遠程通訊電路把數據傳送到上位機。


圖2 電能測量電路
電壓傳感器和電流傳感器均采用了霍爾傳感器,霍爾傳感器是利用半導體霍爾元件的霍爾效應實現磁電轉換的一種傳感器,具有靈敏度高、線性度好、穩定性好、體積小和耐高溫等特性。整個電能計量電路的控制系統是由單片機AT89C51來完成的,AT89C51控制著整個電能計量電路的正常運行:監控ADE7755的工作狀態,從ADE7755寄存器中讀取有功、無功、視在功率和電流,電壓值,輸出到數碼管顯示電路,保存數據到存儲器中以防止停電時數據的丟失,實現對鍵盤操作的響應,以及處理與遠程計算機的數據通訊等。
3.軟件設計
電能計量電路的軟件流程圖如圖3所示。首先,進行電能計量電路的初始化,如單片機的初始化、電能計量芯片ADE7755的初始化以及顯示電路和遠程通訊的韌始化,再進行電能脈沖復位以及系統各參數的初始化,然后單片機AT89C51的中斷系統進行是否有抄表命令的判斷:有抄表命令就開始讀取各項電能數據并計算出各項功率,然后把電能數據送出并進行LCD顯示處理;沒有抄表命令就等待直至命令的到來再向下執行。執行完每個步驟,最后返回到開始重新執行命令。這是本單相電能計量電路的主流程圖。關于電能的計量主要是靠單片機的中斷系統來完成的,限于篇幅,不做詳細介紹。


圖3 軟件流程圖
4.試驗情況
為驗證該單相電能計量電路的性能,本文搭建了一個試驗平臺進行了試驗,并以常用的電風扇作為測量對象。該試驗平臺主要由穩壓電源。電壓表,電流表和功率因數表等組成,具體電能計量試驗平臺如圖4所示。


圖4 電能計量試驗原理圖
其中穩壓電源是為了保證試驗電路的電壓穩定在220V,電壓表。電流表及功率因數表用來測量電風扇的實際功率,根據測量時間就可計算出電風扇在該時間段內的消耗電能,以此計算值與電能計量電路的測量值進行比較。試驗和計算數據如表1所示。
表1 試驗和計算數據表


從表1可看出計算值與電能測量值之間雖然有一些誤差,但誤差比較小,均不超過1%。另外考慮到電壓表、電流表和功率因數表自身的消耗,電能測量值略大于計算值也是合理的,由此可以看出該電能計量電路的測量精度是比較高的。
結語
以上就是基于芯片ADE7755的單相電能計量電路設計介紹了。以專用計量芯片 ADE7755為核心,并結合AT89C51單片機技術設計出的電子式單相電能計量電路,具有線路簡單、功耗低精確度高、抗干擾能力強,穩定性好等一系列特點,且電路體積小,成本低,易于家庭用戶使用,因此該電能計量電路具有較好的應用前景。
〈烜芯微/XXW〉專業制造二極管,三極管,MOS管,橋堆等,20年,工廠直銷省20%,上萬家電路電器生產企業選用,專業的工程師幫您穩定好每一批產品,如果您有遇到什么需要幫助解決的,可以直接聯系下方的聯系號碼或加QQ/微信,由我們的銷售經理給您精準的報價以及產品介紹
聯系號碼:18923864027(同微信)
QQ:709211280

