一、NPN+PNP開關電路分析


當控制信號(CTRL)處于低電平狀態時
NPN型三極管因基極電壓不足以使其導通,從而呈現截止狀態。
MID點在上拉電阻的作用下,電位被拉高至VCC。
PNP型三極管此時基極與發射極間的電壓不足以使其導通,故處于截止狀態。
OUT點通過下拉電阻連接至GND,整體電位被拉低至GND水平。
當控制信號(CTRL)處于高電平狀態時
NPN型三極管的基極獲得足夠高的電壓,滿足導通條件而導通,其將MID點下拉至GND電位。


PNP型三極管因基極電位相對發射極電位降低,滿足導通條件而導通,進而將OUT點上拉至VCC電位。


此種電路結構下,輸入信號與輸出信號呈現同相關系,即輸入高電平,輸出相應為高電平;輸入低電平,輸出對應為低電平。


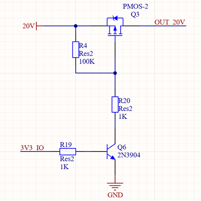
二、單片機小電壓IO控制大電壓應用
當單片機IO輸出高電平時
三極管Q1在基極獲得足夠高的電壓后導通,為GNDQ信號提供通路,使其傳遞至MOS管Q3的G極。此時,MOS管的Vgs電壓為-20V,滿足MOS管的導通條件,MOS管Q3導通,從而實現對大電壓電路的控制。
當單片機IO輸出低電平時
三極管Q1因基極電壓不足而關閉,切斷GNDQ信號通路。此時,20V信號能夠傳遞至MOS管Q3的G極,導致MOS管的Vgs電壓為0V,MOS管Q3關閉,大電壓電路相應斷開。
在設計與應用該電路時,需重點關注MOS管的Vgs耐壓值。由于電路中Vgs可能達到-20V或0V,所選用的MOS管必須具備足夠的Vgs耐壓能力,以防止因超過耐壓值而損壞MOS管,確保電路的穩定運行與器件的安全。
〈烜芯微/XXW〉專業制造二極管,三極管,MOS管,橋堆等,20年,工廠直銷省20%,上萬家電路電器生產企業選用,專業的工程師幫您穩定好每一批產品,如果您有遇到什么需要幫助解決的,可以直接聯系下方的聯系號碼或加QQ/微信,由我們的銷售經理給您精準的報價以及產品介紹
聯系號碼:18923864027(同微信)
QQ:709211280

