一、阻容降壓模塊
該模塊巧妙運用電容的容抗特性,對 220V 交流市電實施限流降壓處理。其典型電路架構包含電阻與電容元件,例如,通過將 1pF 電容與 1MΩ 電阻采取串聯方式連接,可將市電電壓降至低壓交流電水平,為后續電路處理奠定基礎。在部分設計當中,還特別加入了泄放電阻(以 1MΩ 泄放電阻為例),其主要作用是在斷電瞬間,能夠及時釋放電容儲存的殘余電能,從而顯著提升整個設備的安全性能,避免因電容殘余電荷可能引發的安全隱患。
二、整流濾波模塊
橋式整流電路在這一模塊中扮演關鍵角色,常采用 IN4007 二極管等元件構成,負責將交流電轉換為脈沖直流電。與之配合的濾波電容則進一步發揮穩定輸出電壓的作用,濾除脈沖直流電中的紋波成分,使輸出電壓更加平穩。此外,在一些電路設計里,還會額外增加浪涌保護電容(如 0.1pF/275V 規格的電容),其核心目的在于有效抵御外部電壓沖擊,保護后續電路免受過電壓損害,增強電路的穩定性和可靠性。
三、電池管理模塊
對于采用鉛酸電池的電蚊拍設計方案,通常直接借助限流電阻來進行充電操作,這種設計多見于對成本控制較為嚴格的生產場景,然而其充電效率相對較低,充電時間較長。而鋰電池方案則有所不同,一般會運用專用充電芯片,如 TP4056 或 TP4057 芯片,借助這些芯片能夠精準實現恒流 - 恒壓充電控制模式。在部分改裝案例中,為了進一步提升充電及供電的可靠性,還會將原阻容電路替換掉,以更好地適配鋰電池的充電特性和使用要求。
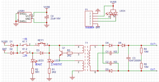
四、電蚊拍充電電路布局細節


在電蚊拍充電電路布局中,P1 作為充電模塊,具備外接 USB 電源的功能,不僅可以為電池充電,還能直接為電蚊拍供電。在電路設計上,USB 電源與電池分別串聯一個二極管,向后級電路供電。這種設計巧妙地利用二極管的單向導電性,避免了電壓倒灌問題。當 USB 電源和電池同時接入時,哪一側的電壓較高,另一側的二極管就會自動截止,確保電流只能從高電壓一側流向低電壓一側。不過,當使用電池供電時,D2 二極管會因其固有的壓降特性產生一定的能量損耗,進而影響電蚊拍的待機時長。針對這一問題,較為常見的優化方案是采用 PMOS 管來替代 D2 二極管,將 PMOS 管的柵極連接到 USB 接口。如此一來,在未接入 USB 電源時,PMOS 管能夠實現完全導通,有效降低能耗,延長電蚊拍的待機時間。
在電路的不同擋位設置上,當推到一擋時,K1.1 導通,但此時還需按下按鍵,后級的震蕩電路才能得電。隨后,電能經變壓器進行升壓處理,再經過二極管和電容組成的三倍壓電路,最終輸出高達 2500V 的直流電,為電蚊拍的正常使用提供高壓電力支持。而當推到二擋時,K1.2 導通,紫光燈隨之點亮。在此過程中,又額外引入了 D3 二極管。D3 的作用在于防止在一擋模式下紫光燈提前點亮,同時,后級電路通過 D3 得電。不過,這也意味著相較于一擋模式,二擋模式下又多了一個壓降環節,相應地增加了一些能量損耗。

〈烜芯微/XXW〉專業制造二極管,三極管,MOS管,橋堆等,20年,工廠直銷省20%,上萬家電路電器生產企業選用,專業的工程師幫您穩定好每一批產品,如果您有遇到什么需要幫助解決的,可以直接聯系下方的聯系號碼或加QQ/微信,由我們的銷售經理給您精準的報價以及產品介紹

〈烜芯微/XXW〉專業制造二極管,三極管,MOS管,橋堆等,20年,工廠直銷省20%,上萬家電路電器生產企業選用,專業的工程師幫您穩定好每一批產品,如果您有遇到什么需要幫助解決的,可以直接聯系下方的聯系號碼或加QQ/微信,由我們的銷售經理給您精準的報價以及產品介紹
聯系號碼:18923864027(同微信)
QQ:709211280

